移至網頁之主要內容區位置
::: 臺北市中山區吉林國民小學

公告彙整

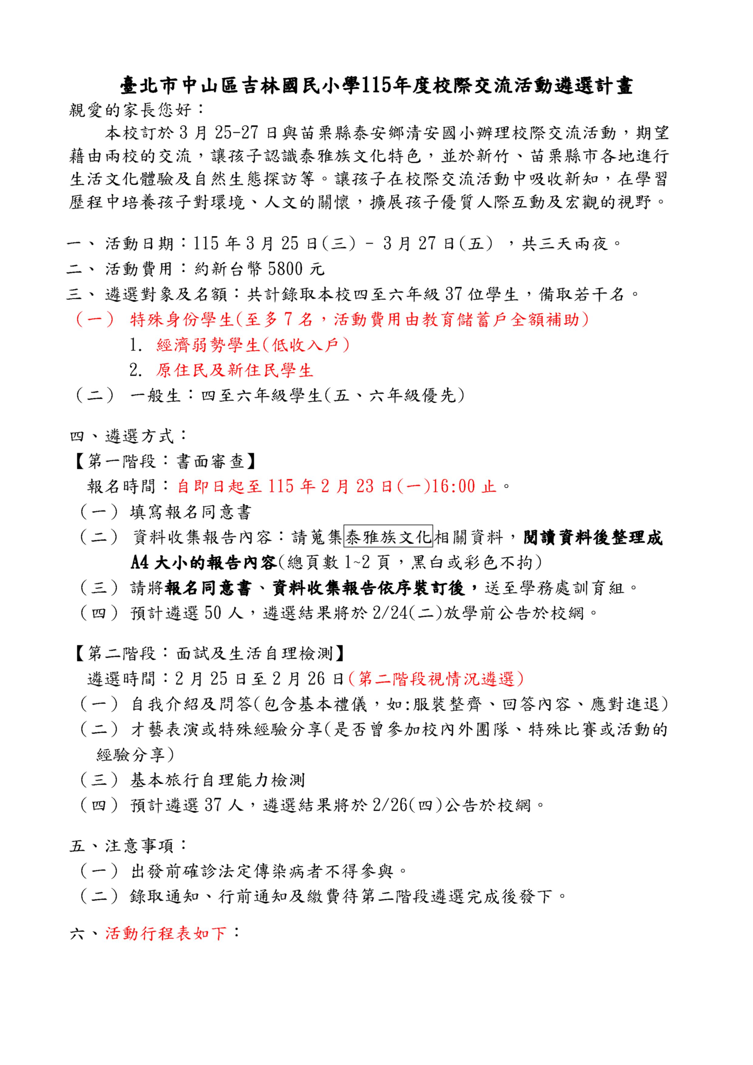
【重新公告】臺北市中山區吉林國民小學115年度校際交流活動遴選計畫-0129修正

{{ $t('FEZ002') }} 學務處|

 

115/01/29修正遴選計畫後重新上架(紅字為修正部分),如有疑問請洽2521-9196 學務處訓育組#821林老師



{{ $t('FEZ003') }} Invalid date

{{ $t('FEZ004') }} 2026-01-29|

{{ $t('FEZ005') }} 1352|