移至網頁之主要內容區位置
::: 臺北市中山區吉林國民小學

公告彙整

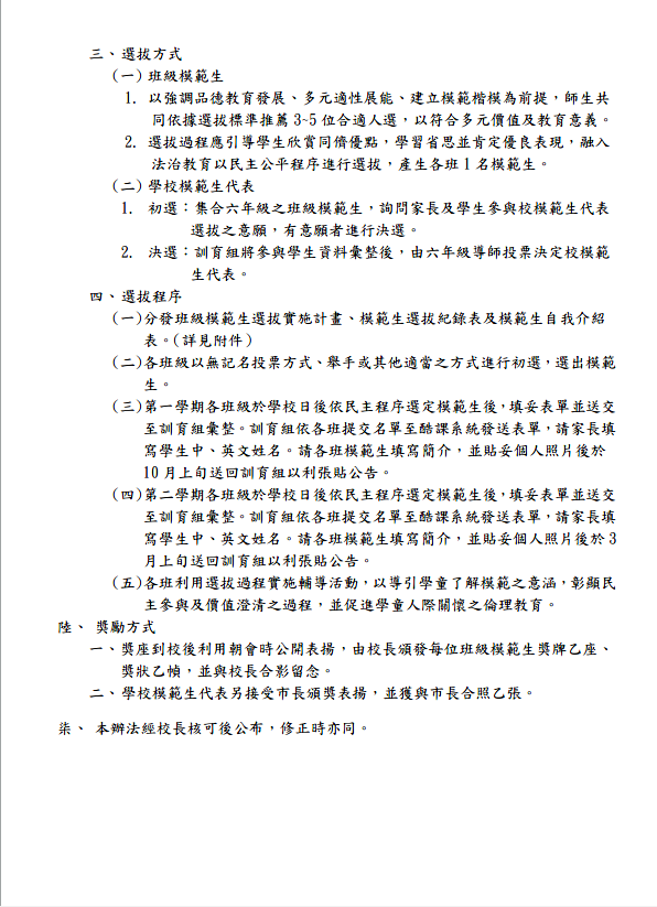
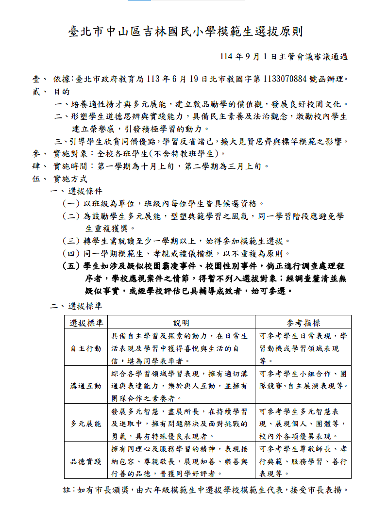
臺北市中山區吉林國民小學模範生選拔原則

{{ $t('FEZ002') }} 學務處|



{{ $t('FEZ003') }} Invalid date

{{ $t('FEZ004') }} 2026-02-03|

{{ $t('FEZ005') }} 635|